55ÊÀ¼Í

55ÊÀ¼Í-¹º²Ê´óÌüwelcome¹ÙÍø
¡Á
55ÊÀ¼Í-¹º²Ê´óÌüwelcome¹ÙÍø 55ÊÀ¼Í-¹º²Ê´óÌüwelcome¹ÙÍø

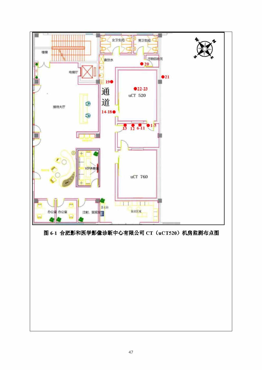
ºÏ·Ê55ÊÀ¼ÍҽѧӰÏñÕï¶ÏÖÐÐÄÓÐÏÞ¹«Ë¾Ò½Ñ§Ó°ÏñÕï¶ÏÖÐÐĽ¨ÉèÏîÄ¿Í깤ÇéÐα£»¤ÑéÊÕ¹«Ê¾

2021-08-16

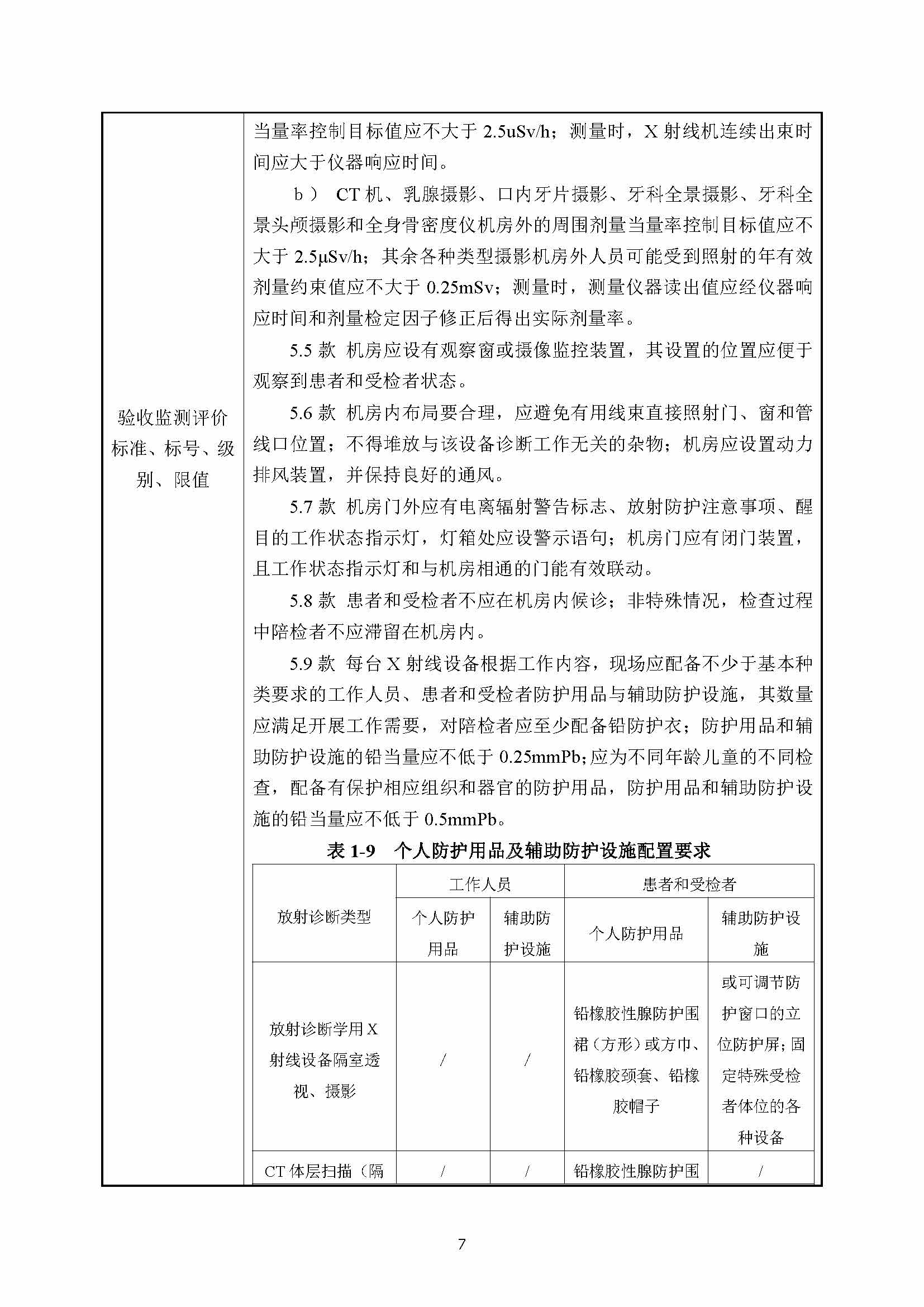
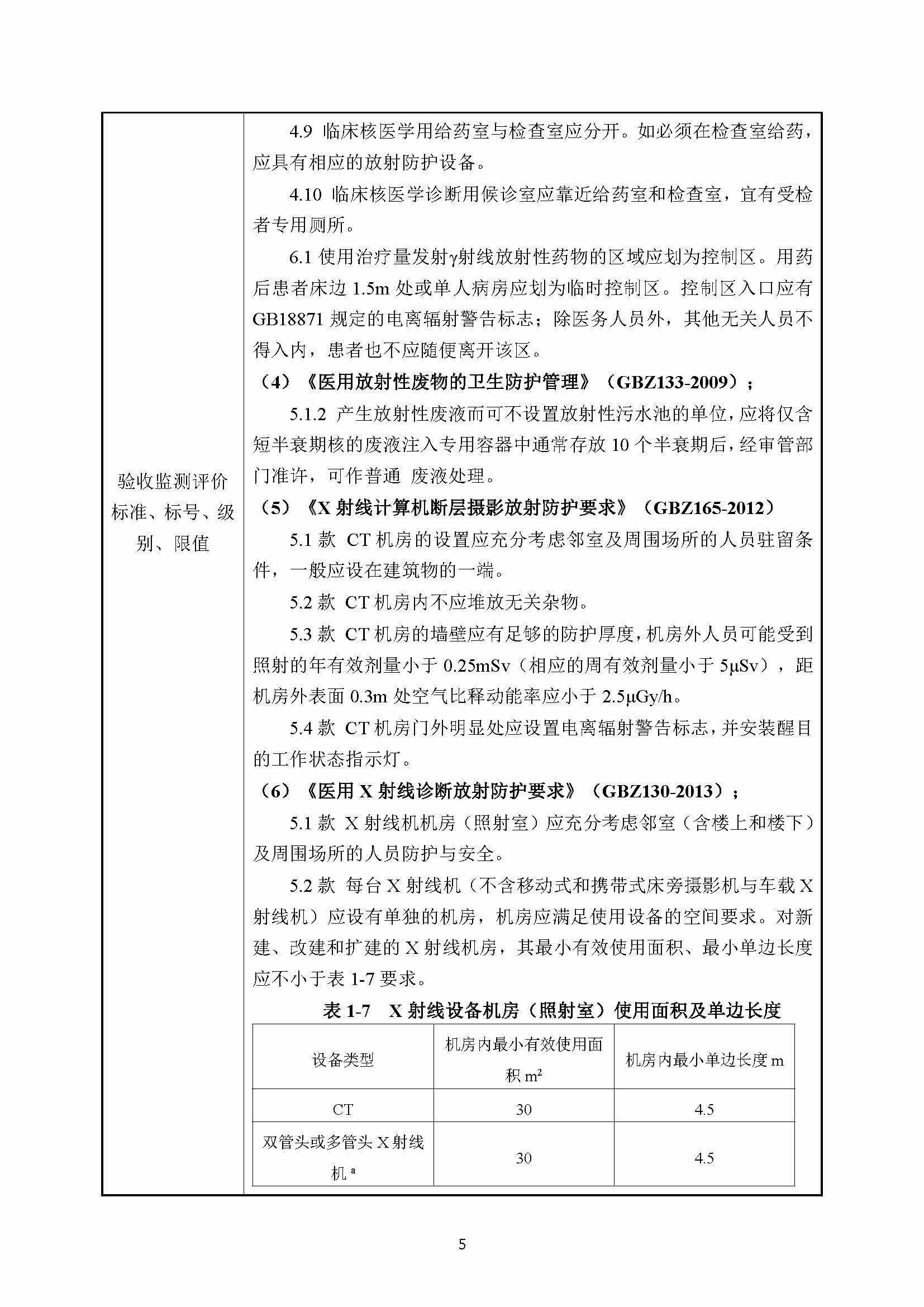
1. ºÏ·Ê55ÊÀ¼ÍҽѧӰÏñÕï¶ÏÖÐÐÄÓÐÏÞ¹«Ë¾Ò½Ñ§Ó°ÏñÕï¶ÏÖÐÐĽ¨ÉèÏîÄ¿Í깤ÇéÐα£»¤ÑéÊÕ¼à²â±¨¸æ±í£º




2. ºÏ·Ê55ÊÀ¼ÍҽѧӰÏñÕï¶ÏÖÐÐÄÓÐÏÞ¹«Ë¾Ò½Ñ§Ó°ÏñÕï¶ÏÖÐÐĽ¨ÉèÏîÄ¿Í깤ÇéÐα£»¤×ÔÖ÷ÑéÊÕÒâ¼û








¡¾ÍøÕ¾µØÍ¼¡¿¡¾sitemap¡¿